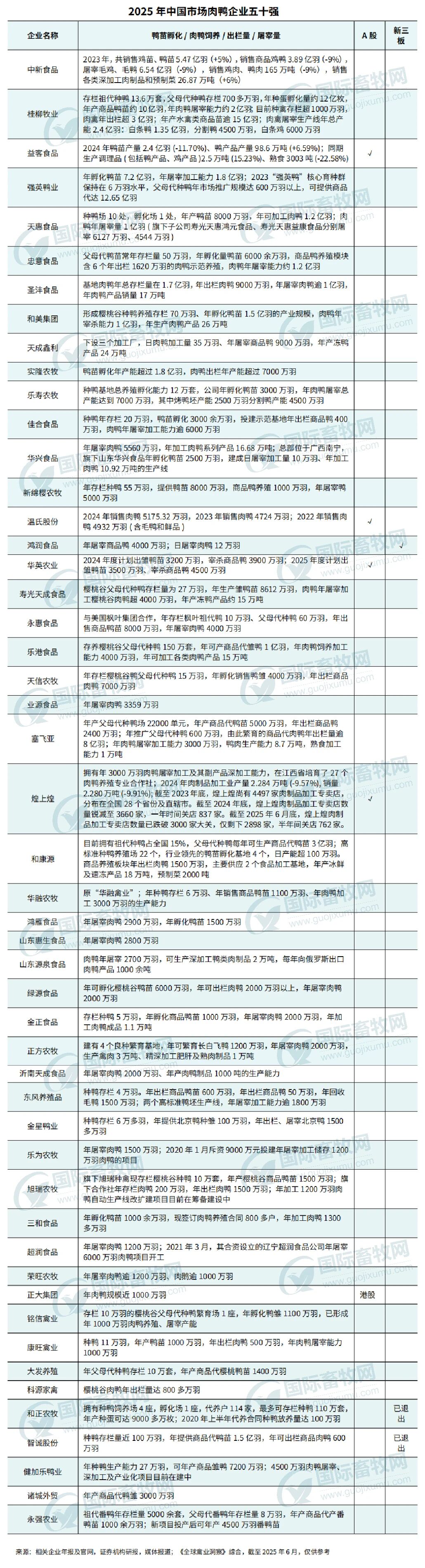
2025年中國市場肉鴨企業五十強出爐
發布于:2025年11月4日 來源:國際家禽
廣告
與肉鴨,50強相關的文章:
-
[02-02]
-
[02-02]
-
[02-01]
-
[02-01]
-
[02-01]
-
[02-01]
-
[02-01]
-
[01-30]
-
[01-30]
-
[01-30]
來頂一下
飼料行業信息網原創文章,轉載請注明出處。我們轉載的文章,如果涉嫌侵犯您的著作權,或者轉載出處出現錯誤,請及時聯系文章編輯進行修正,謝謝您的支持和理解!









