規?;i場非洲豬瘟主要傳播方式有哪些?有何特點?
文章來源:李曼養豬大會 作者:李芳州 更新時間:2023年2月17日
廣告
廣告
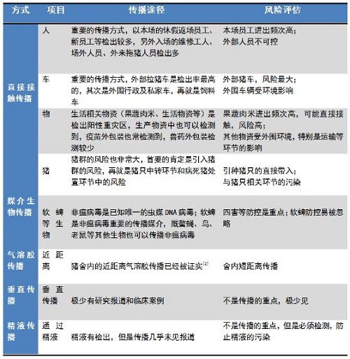
非瘟主要的傳播方式是直接接觸傳播,也存在媒介生物、氣溶膠、垂直傳播和精液傳播等傳播。臨床中這些傳播方式的主要特點如下表所示。

飼料行業信息網聲明:頻道所刊登文章、數據等內容純屬作者個人觀點,僅供投資者參考,并不構成投資建議。投資者據此操作,風險自擔。
飼料行業信息網原創文章,轉載請注明出處。我們轉載的文章,如果涉嫌侵犯您的著作權,或者轉載出處出現錯誤,請及時聯系文章編輯進行修正,謝謝您的支持和理解!
廣告
廣告






