近年來,隨著人們對食品營養及高質量食品的關注,小麥麩皮逐漸進入食品保健品領域。但由于其粗纖維及不溶性膳食纖維含量高,影響口感,同時容易被嘔吐毒素污染等原因,限制了其在食品及飼料領域的產業化應用。我國小麥麩皮資源豐富,每年大約有兩千多萬噸的麩皮副產品,可通過物理方式改變其特性[1],也可通過生物方法進行發酵處理后提高其附加價值以充分合理利用這些資源。同時隨著飼料中促生長類抗生素的逐漸禁用,開發營養平衡、綠色保健飼料成為一種趨勢。生物發酵方式的價值及理念逐漸被認可,如發酵豆粕作為優質蛋白原料,已經得到廣泛的應用,而發酵麩皮目前在動物飼料中應用較少,其應有的價值被低估。本文主要綜述了麩皮發酵常用菌種及發酵麩皮的功能特點,為其在動物飼料中的應用提供參考。
1 麩皮的理化特點
將小麥提取胚和胚乳后的殘留物統歸為麩皮,主要由皮層和煳粉層組成,約占小麥籽粒的22%~25%。麩皮中蛋白質、礦物質等含量較胚乳豐富,可以開發為麥麩膳食纖維乳酸飲料,提取谷氨酸多糖、丙酮、丁醇等[2]。同時小麥麩皮中也富含膳食纖維、葉酸、維生素B、多酚類物質[3]。酚類化合物和活性多糖為麩皮的兩大類生理活性物質,活性多糖主要為小麥膳食纖維等,可以調節斷奶仔豬腸道菌群結構[4];而酚類物質主要包括酚酸、類黃酮及木酚素等,具有抗氧化的功能[5]。此外,麩皮中氨基酸平衡,但有較高含量的粗纖維及抗營養因子,容易受嘔吐毒素等污染。麩皮成分也因小麥品種、品質、制粉工藝條件、面粉出率的不同而有所差異。麩皮及發酵麩皮的主要營養成分見表1。

2 麩皮發酵
麩皮通過微生物的發酵可以改變纖維的結構[9],降低抗營養因子含量,提高蛋白質含量及消化率,可部分替代蛋白飼料中[10],是一種優質的蛋白飼料原料。
2.1 發酵菌種
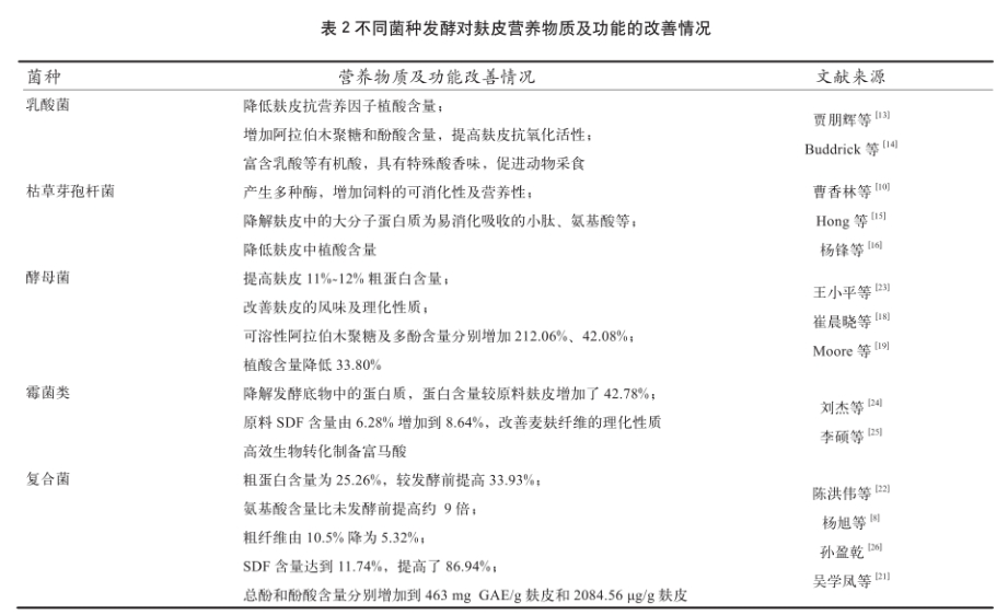
常用于麩皮發酵的微生物主要有乳酸菌、枯草芽孢桿菌、酵母菌、霉菌等。乳酸菌是一類能利用碳水化合物產生乳酸的革蘭氏陽性厭氧菌。根據乳酸菌的代謝方式可將其分為同型發酵乳酸菌和異型發酵乳酸菌。同型發酵乳酸菌的代謝產物是乳酸;異型發酵乳酸菌的代謝產物是乳酸、乙酸及二氧化碳??莶菅挎邨U菌是好氧型、能產芽孢的革蘭氏陽性菌,廣泛分布于自然界中,對人畜無毒無害,并具有廣譜的抗菌作用。而酵母菌是一類以芽殖為主的兼性厭氧型單細胞真菌,在無氧時,酵母菌可以利用底物糖類產生酒精等代謝產物;在有氧時,其可以進行有氧發酵代謝,將有機物徹底氧化成二氧化碳和水。霉菌是絲狀真菌的統稱,常用于發酵的霉菌包括黑曲霉、米根霉等,以孢子的形式進行無性或有性繁殖,是發酵工業和食品加工工業的重要菌種。
2.2 發酵方式
在發酵過程中,根據選擇的菌種數量,可以分為單菌發酵和混菌發酵2種方式。單菌發酵主要是指純的單一菌種進行發酵,混菌發酵是指采用2種或多種微生物的協同作用共同完成某發酵過程的一種新型發酵技術。目前由于單一菌種的微生態制劑作用效果的限制,越來越多人將目光轉向了多菌種復合發酵的研究。這是因為混菌發酵可以產生復雜的酶系,從而彌補單一菌種產酶系不豐富的缺點。
2.3 發酵影響因素
麩皮發酵過程中主要受到培養溫度、外源氮的水平、培養發酵液的初始 pH、發酵的時間、發酵液中菌種的接種數量等因素的影響。因為不同微生物生長所需的適宜溫度、pH 不盡相同,且對菌的接種數量有要求,在一定的接種量范圍內,增大接種量可使菌體數快速增長,增加發酵中的活菌數,縮短發酵周期;但如果接種量太大,培養基中營養物質不能滿足菌體生長需要,進而會限制菌體的生長,使發酵后的活菌數減少[11]。
2.4 發酵效果
乳酸菌應用于發酵麩皮可以產生乳酸等有機酸,從而降低發酵體系的pH,抑制雜菌的生長[12],同時也可以產生呈味氨基酸,使得發酵麩皮具有特殊的酸香味,刺激動物食欲,促進動物采食,提高增重[13]。此外,使用乳酸菌發酵也可以降低麩皮中抗營養因子植酸等的含量,而增加阿拉伯木聚糖(Arabinoxylans,AX)和酚酸的含量,提高小麥麩皮的抗氧化活性[14]。
枯草芽孢桿菌在生長代謝過程中能產生蛋白酶、淀粉酶、纖維素酶、脂肪酶等多種酶,這些酶可以將麩皮中的大分子蛋白質、碳水化合物、脂肪等降解為容易被動物消化吸收的小肽、氨基酸、低聚糖及游離脂肪酸等,既可以增加飼料的可消化性及營養性,也可以消除麩皮中植酸等抗營養因子[15]。同時枯草芽孢桿菌可以產生耐熱抗逆性強的芽孢,在高溫制粒及動物的胃腸道中能夠存活,從而競爭性地抑制腸道有害菌的生長,維護動物腸道健康[16]。酵母菌也可以分泌多種酶,且其代謝產物富含B族維生素,不僅對動物的健康生長具有重要意義,也可以增加麩皮可溶性阿拉伯木聚糖(SAX)、多酚含量及降低植酸含量[17]。此外,小麥麩皮經酵母菌發酵后,發酵酸度和成分也有顯著變化[18],并可以提高其營養價值。Moore 等[19]研究表明,用酵母菌固態發酵麩皮可以提高 11%~12%的蛋白含量,但對麩皮纖維組成沒有顯著改變。王立克等[20]研究表明,酵母菌發酵后,麩皮粗蛋白較發酵前提高了119.59%,Z醇浸提物含量提高了 73.68%,賴氨酸含量高,維生素和酶含量豐富。
在發酵體系中添加霉菌類,主要是利用霉菌(如里氏木霉)具有高產蛋白酶、淀粉酶及纖維素酶等特點,從而降解發酵底物中的蛋白質及纖維素等成分,提高發酵麩皮的營養特性及適口性[21]。同時發酵麩皮中豐富的酶系也解決了動物內源酶分泌不足的問題,并且提高了動物腸道對營養物質的利用率[8]。陳洪偉等[22]利用酵母菌與高產纖維素酶活菌株黑曲霉之間的協同效應,以麩皮為底物,混菌固態發酵生產蛋白飼料,結果表明發酵產物中粗蛋白含量為25.26%,比麩皮發酵前提高了33.93%。麩皮發酵過程對其主要營養物質及功能的改善具有重要作用(表2)。

3 發酵麩皮的功能及特點
麩皮在經過微生物發酵后,不僅降低了抗營養因子含量,而且增加了低聚木糖及一些生物活性物質,同時小麥麩皮的發酵能夠產生重要的風味化合物,從而使其風味及理化性質得到顯著改善[23]。此外,發酵麩皮具有很多功能及特點,例如抗氧化功能、富含可溶性膳食纖維及低聚木糖、有機酸、有益菌及未知生長因子等。
3.1 發酵麩皮的抗氧化功能
由于麩皮本身含有阿魏酸,但正常情況下主要與纖維素結合形成酯鍵,不能發揮作用,通過微生物發酵能使麥麩結構由密質的交聯結構變得疏松,使酚酸得以游離,提高了發酵麥麩中總酚和阿魏酸的含量,進而能很好地清除氧自由基并促進抗氧化能力的提高[27]。孫盈乾[26]采用固態發酵法對紫麥麩皮中酚酸釋放和抗氧化活性的研究結果表明,固態發酵麩皮的總酚含量達到463 mg GAE/g麩皮,酚酸含量達到2 084.56 μg/g麩皮。而用高活性的干酵母發酵大麥麩皮,發酵液中多酚的含量隨著發酵時間的增加呈明顯的上升趨勢,發酵6d時其含量達到420.4 g GAE/mL,表現出良好的抗氧化性能[28]。此外,納豆芽孢桿菌發酵麩皮的體外試驗結果表明,麩皮發酵液較未發酵麩皮水提液表現出更強的抗氧化活性,其抑制豬油氧化效果與維生素E接近[29]。
3.2 發酵麩皮富含可溶性膳食纖維與低聚木糖
膳食纖維(Dietary Fiber,DF)具有潤便、治療肥胖調節血糖、降低血膽固醇水平、預防高血壓等作用主要由可溶性膳食纖維(Soluble Dietary Fiber,SDF)和不可溶性膳食纖維(InsolubleDietaryFiber,IDF)構成。IDF在體內主要起到機械蠕動的作用,并且可以增加豬腸道食糜的黏度,降低動物對營養物質的消化吸收;SDF 可以促進后腸有益菌的增殖,在微生物的作用下產生短鏈脂肪酸( SCFA),促進機體能量的代謝吸收,降血脂、降血壓,提高機體免疫力及抗炎等作用。而麩皮中SDF含量比較低,通過物理或者生物的方式加工可以提高其含量,能更好地應用于食品及飼料中。在菌種選擇上,有以單菌進行的發酵,也有混菌發酵的研究。例如以普通麩皮為原料,選取黑曲霉、納豆芽孢桿菌、釀酒酵母和糞鏈球菌進行混菌固態發酵后,麩皮中粗纖維含量由 10.5%降低為 5.32%[8]。也有以米根霉為發酵菌種,通過優化培養條件,液態和固態發酵SDF 得率分別為9.71%和8.48%,且可溶性蛋白及總蛋白含量在發酵過程中總體呈現的增加趨勢[24]。吳學鳳等[21]研究了小麥麩皮膳食纖維的發酵制備方法,在篩選的混菌發酵條件下,SDF含量達11.74%,提高了 86.94%,符合高品質膳食纖維的指標要求。
3.3 發酵麩皮具有豐富的有機酸
麩皮在經過微生物的發酵后可以產生對機體有益的有機酸,對于調節機體腸道pH、促進有益菌增殖等作用明顯。同時發酵處理也提高了小麥麩皮的經濟附加價值。在食品加工領域,以麩皮為原料,通過根霉菌發酵,實現其高效生物轉化制備富馬酸[25];以干酪乳桿菌 ET-8為發酵菌株,小麥麩皮為發酵原料生產乳酸[31],并且通過預處理與培養發酵條件優化等可以提高產酸量;通過在黑麥麩皮中添加 -淀粉酶、糖化酶、酸性蛋白酶和纖維素酶等,可提高產L-乳酸的水平[32] 。這主要是利用α-淀粉酶、酸性蛋白酶纖維素酶將麩皮水解成能被乳桿菌利用的單糖,然后由乳桿菌發酵可以獲取L-乳酸。因此,選用合適的菌種及酶,以麩皮為底物發酵產生各種有機酸是可行的。
3.4 發酵麩皮富含有益菌
發酵麩皮中含有大量的有益菌,如乳酸菌、枯草芽孢桿菌、酵母菌等,可以在機體腸道內與大腸桿菌及沙門氏菌等有害菌競爭腸道的結合位點,阻止有害菌的定植,形成腸道的微生物屏障,維持機體健康。以普通麩皮為原料,選取黑曲霉、納豆芽孢桿菌、釀酒酵母和糞鏈球菌進行混菌固態發酵,結果表明發酵麩皮中有益菌總數達 109個/g 干物料[8]。任科潤等[33]采用麩皮等為主要原料,采用乳酸菌和酵母菌進行固態發酵,植物乳桿菌L.casei Zhang p8 菌數可達 39.8x108CFU/g,酵母菌S1 菌數可達 17.1x108CFU/g。同時大量有益菌的存在使得麩皮發酵過程中會產生豐富細菌代謝產物,如礦物質、維生素、小肽、酶、核苷酸、未知生長因子(UGF)等。
4 發酵麩皮在動物飼料中的應用
發酵麩皮在動物飼料中的應用研究報道較少,但已有的研究均表明發酵麩皮應用于動物飼料具有良好的效果。劉春雪等[7]研究表明,用發酵麩皮等量替代基礎日糧中 5%的麩皮可以有效提高育肥豬生長性能,改善肉品質。利用麩皮發酵飼料代替麩皮飼喂的育肥豬日采食量增加了3.7%,耗料增重比下降了 4.3%,同時日增重提高了 8.2%[34]。曹香林等[10]進行草魚的離體消化試驗研究,即通過對不同比例枯草芽孢桿菌、酵母菌及乳酸菌固態發酵組合的研究,篩選出麩皮發酵的最優條件,結果顯示最優組發酵麩皮的粗蛋白質提高了56.56%,且發酵麩皮的干物質、粗蛋白質消化率和氨基酸生成量較發酵前也有明顯的提高。此外,Eang等[9]使用10%的發酵麩皮替代玉米飼喂肉雞,結果表明,由真菌發酵的麥麩可以增加木質纖維素分解酶活性和提高肉雞表達抗氧化的能力。麩皮發酵后作為酵母菌飼料,可以提高畜禽蛋白質含量,在家禽上的應用表明,產蛋率可以提高 20% 左右[35]。
5 發酵麩皮應用于動物飼料存在的問題
發酵麩皮作為生物發酵飼料原料,首先要保證所用發酵菌種的安全性,菌種的安全是保證動物健康及食品安全的基礎。其次,要進行發酵麩皮在動物上的營養價值評估。例如豬雞的消化代謝能、氨基酸的生物利用率等基礎研究,擁有這些基礎參數,發酵麩皮在飼料配方中的應用才具有意義。最后,要建立發酵麩皮的標準。統一的標準可以客觀地評估與應用,為其在動物飼料中的應用奠定基礎。解決了以上問題,通過選擇合適的微生物菌種及組合,發酵降解和轉化小麥麩皮中的粗纖維素、蛋白質及抗營養因子及霉菌毒素等,制備具有抗氧化功能富含高品質膳食纖維及低聚木糖、有機酸、益生菌的生物保健飼料,對促進動物健康生長及提高麩皮附加價值具有重要的意義。

-
[02-25]
-
[02-24]
-
[02-10]
-
[01-30]
-
[01-26]
-
[01-20]
-
[01-19]
-
[01-16]
-
[01-14]
-
[12-30]



