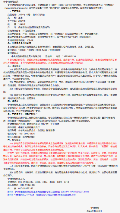
2024年10月11日中儲糧西安分公司玉米競價銷售專場公告
/yumi/ 2024年10月9日 中儲糧網
廣告
飼料行業信息網聲明:頻道所刊登文章、數據等內容純屬作者個人觀點,僅供投資者參考,并不構成投資建議。投資者據此操作,風險自擔。
飼料行業信息網原創文章,轉載請注明出處。我們轉載的文章,如果涉嫌侵犯您的著作權,或者轉載出處出現錯誤,請及時聯系文章編輯進行修正,謝謝您的支持和理解!
(作者:佚名)
文章來源:中儲糧網廣告

與玉米,儲備玉米相關的文章:
-
[01-30]
-
[01-30]
-
[01-30]
-
[01-30]
-
[01-30]
-
[01-30]
-
[01-30]
-
[01-30]
-
[01-30]
-
[01-30]
廣告




